Q彩网

最高人民法院、司法部、中华全国律师协会关于印发部分案件民事起诉状、答辩状示范文本(试行)的通知(法〔2024〕46号)

9

最高人民法院 司法部

中华全国律师协会

关于印发部分案件民事起诉状、

答辩状示范文本(试行)的通知

法〔2024〕46号
各省、自治区、直辖市高级人民法院、司法厅(局)、律师协会,解放军军事法院,新疆维吾尔自治区高级人民法院生产建设兵团分院,新疆生产建设兵团司法局、律师协会:

为适应我国经济社会高质量发展,满足人民群众对于诉讼便利以及提升司法质效的更高需求,针对金融借款、民间借贷、劳动争议等11类常见多发的民事案件,最高人民法院商司法部、中华全国律师协会研究制定了《民事起诉状、答辩状示范文本(试行)》。

该示范文本自2024年3月4日起试行,试行期一年。试行过程中,请注意以下问题:



充分认识发布民事起诉状、答辩状示范文本的重要意义,做好应用及宣传工作

制作起诉状、答辩状是当事人参与诉讼程序的第一道关口,也是实现庭审优质化的前端要件,直接关系到人民群众诉讼权利的保障和实现,关系到人民法院解决纠纷的质量和效率。此次发布的起诉状、答辩状示范文本,坚持问题导向,针对常见多发的民事纠纷类型,为当事人起诉、答辩提供规范全面的诉讼指引,方便人民群众聚焦诉讼请求、争议问题、事实理由,有针对性地提供诉讼材料,回应人民群众对于司法审判质效的更高需求,加快推进司法审判工作现代化。各级人民法院、司法行政机关和各律师协会要提高政治站位,充分认识起诉状、答辩状规范化工作的价值取向、重要作用,做好应用及宣传工作,通过为人民群众提供优质高效的诉讼服务,实现“公正与效率”工作目标,不断提升人民群众司法获得感和满意度。



坚持以人民为中心,牢固树立方便人民群众诉讼的工作理念

此次发布的示范文本采用表格化、要素化方式,意在让人民群众看得明白、用得方便。各级人民法院、司法行政机关和各律师协会要引导、指导好当事人使用示范文本。各级人民法院、人民法庭要在官方网站醒目位置提供示范文本下载渠道,在诉讼服务大厅提供空白文书样式和实例参考文本,方便当事人现场取用。对于未委托诉讼代理人、在立案窗口起诉的当事人,人民法院要根据当事人的需要,耐心询问、指导、帮助当事人依照示范文本填写有关内容。当事人坚持提交其他形式起诉状、答辩状的,要充分尊重当事人的选择,不得以格式或者内容不符合示范文本要求为由,拒绝立案或强制要求反复修改,不合理增加当事人的诉讼负担。



注重发现总结问题

试行中注意梳理和积累发现的问题及意见建议,及时层报最高人民法院、司法部、中华全国律师协会,为下一步正式施行打牢基础。

最高人民法院   司法部   中华全国律师协会
2024年3月4日



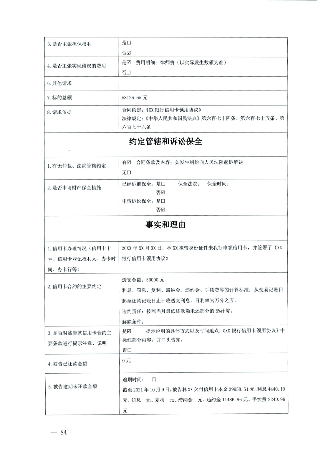
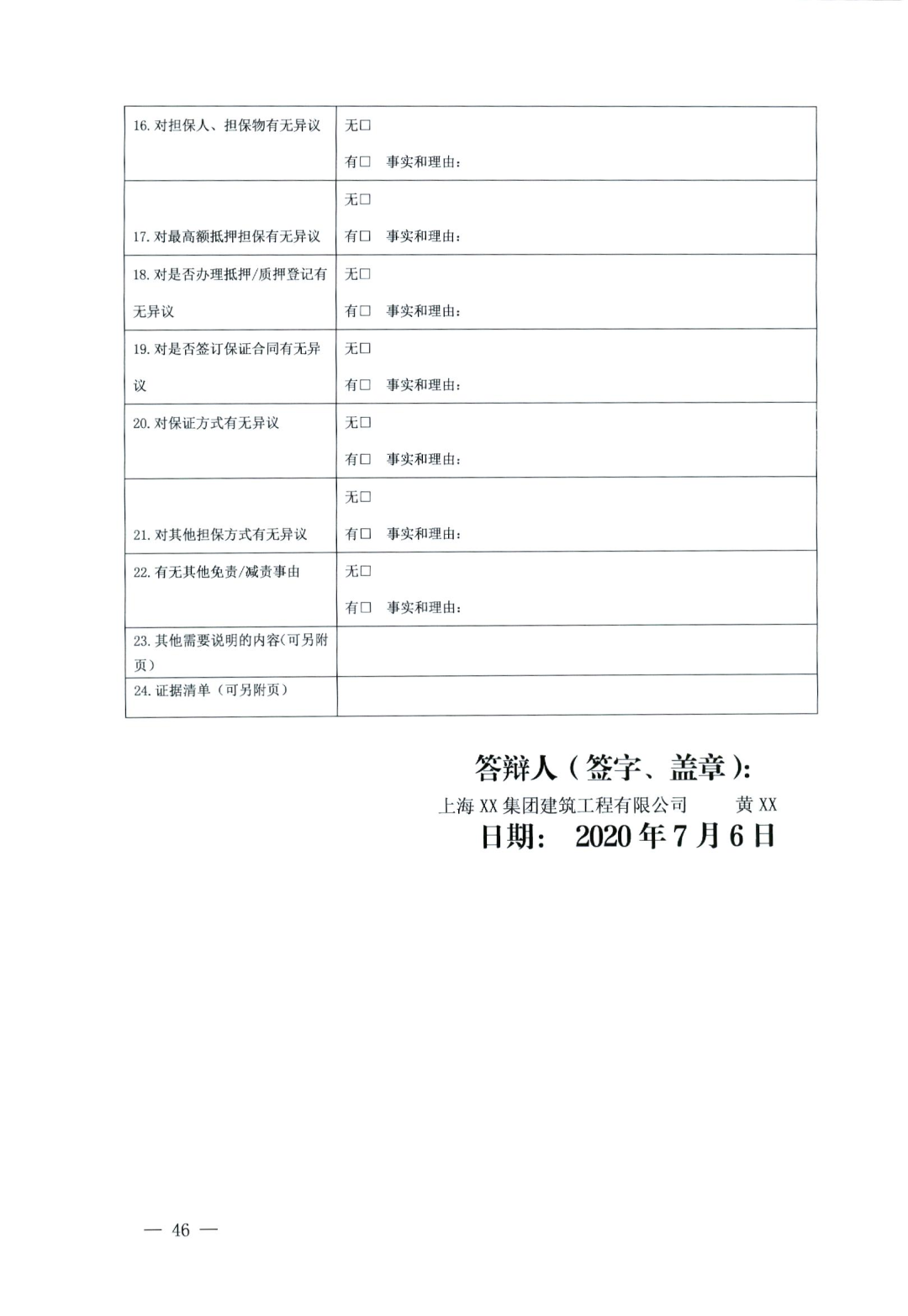
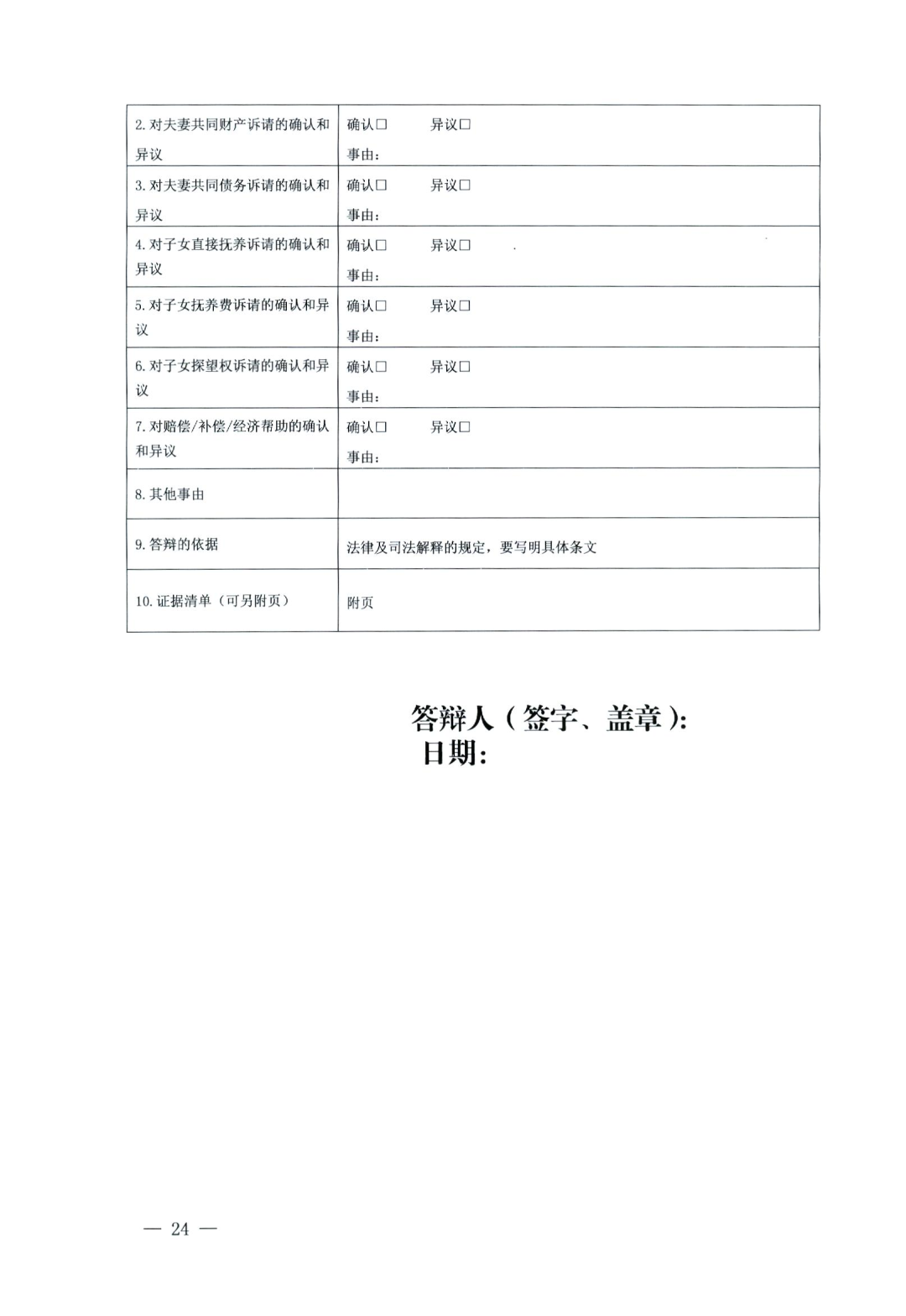
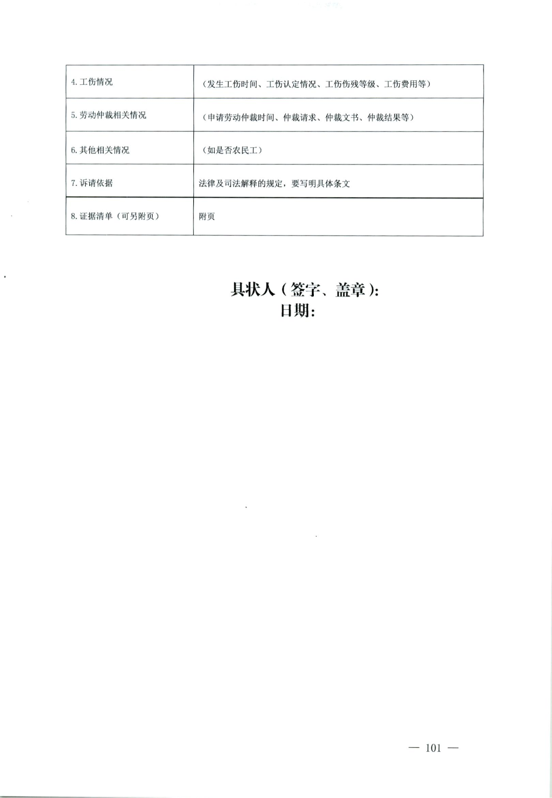
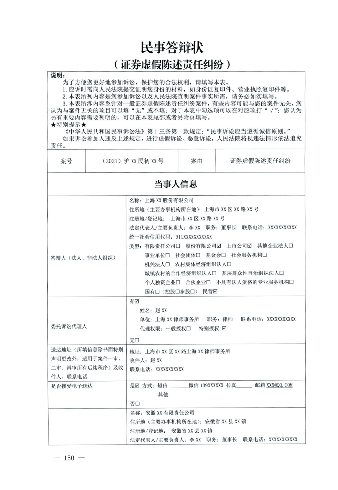
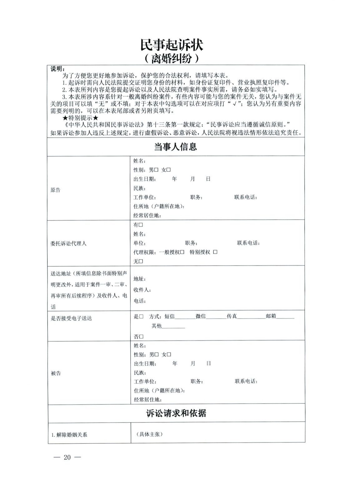
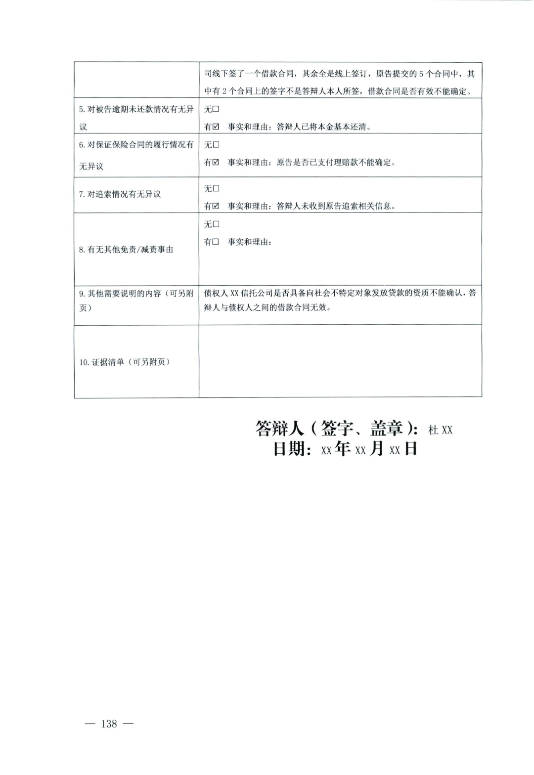
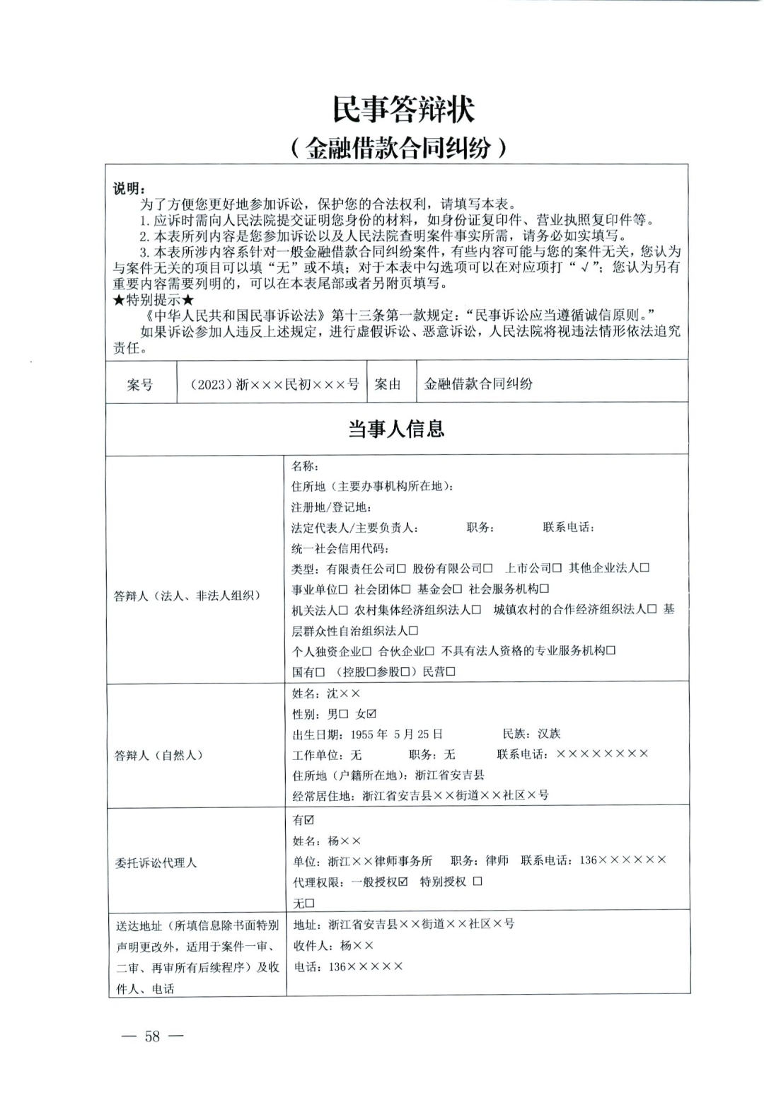
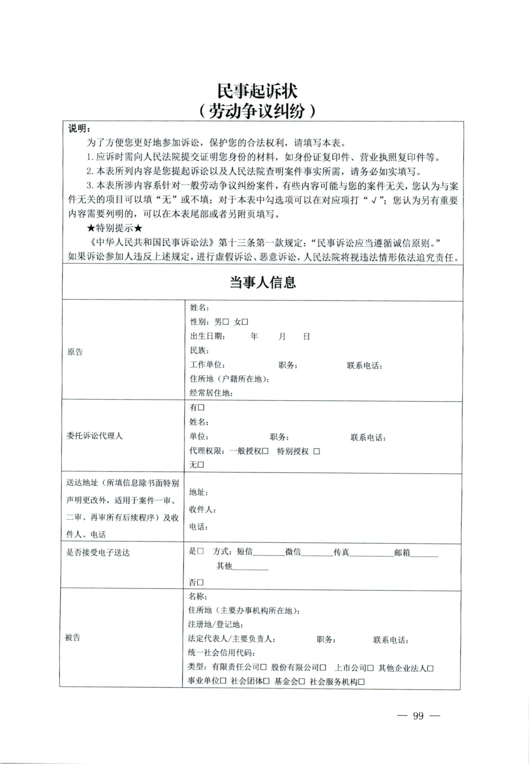
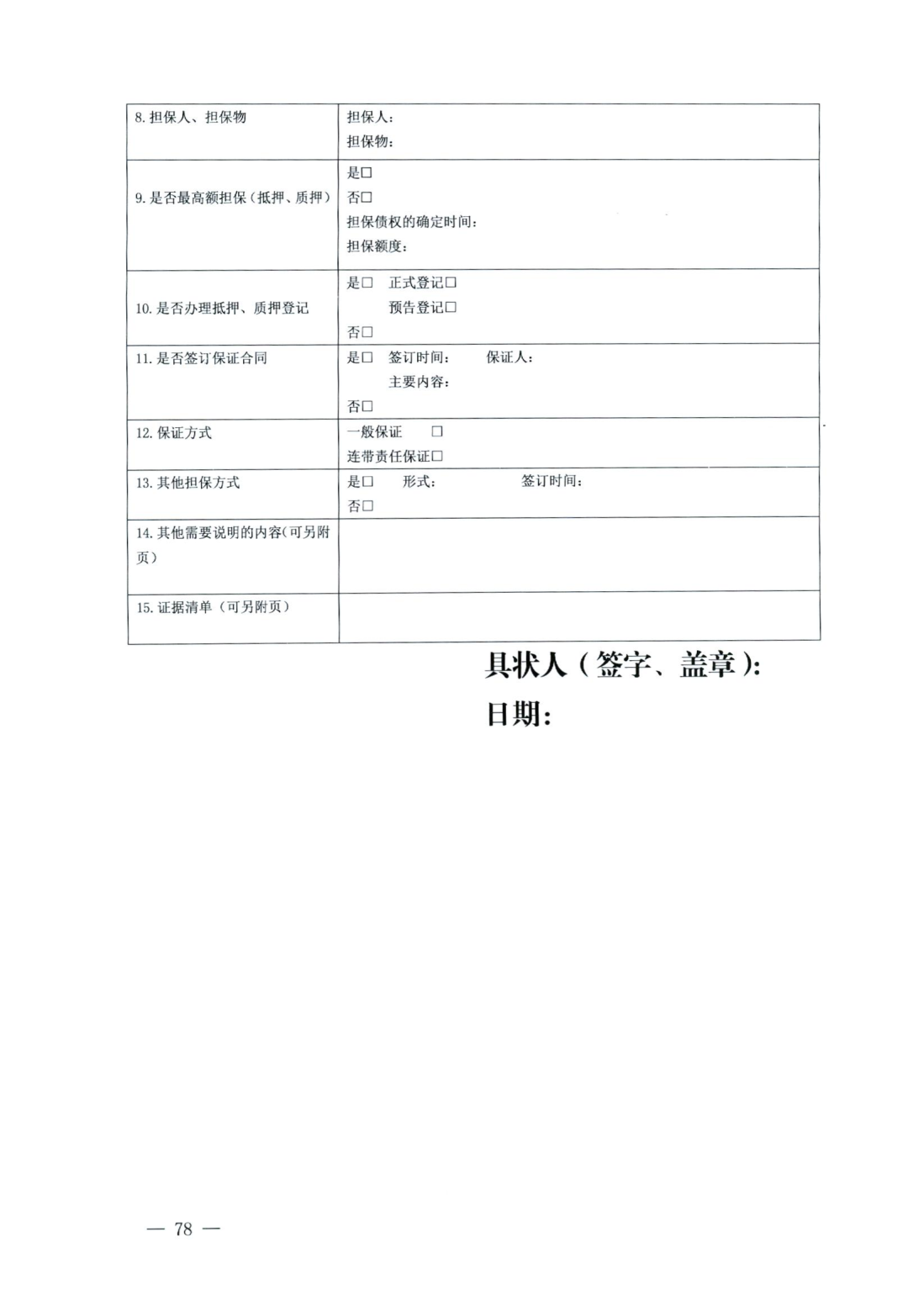
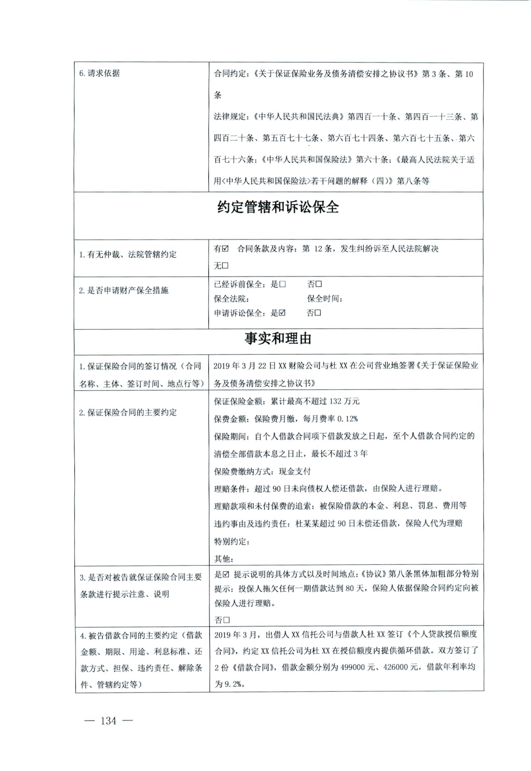
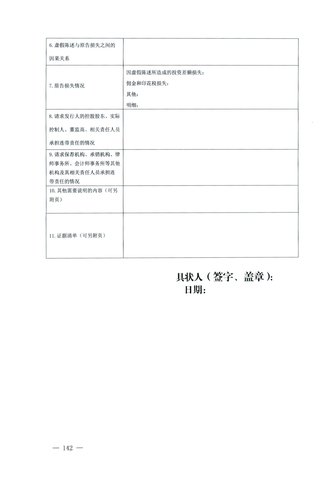
民事起诉状、答辩状示范文本

向上滑动阅览

图片

图片

图片

图片

图片

图片

图片

图片

图片

图片

图片

图片

图片

图片

图片

图片

图片

图片

图片

图片

图片

图片

图片

图片

图片

图片

图片

图片

图片

图片

图片

图片

图片

图片

图片

图片

图片

图片

图片

图片

图片

图片

图片

图片

图片

图片

图片

图片

图片

图片

图片

图片

图片

图片

图片

图片

图片

图片

图片

图片

图片

图片

图片

图片

图片

图片

图片

图片

图片

图片

图片

图片

图片

图片

图片

图片

图片

图片

图片

图片

图片

图片

图片

图片

图片

图片

图片

图片

图片

图片

图片

图片

图片

图片

图片

图片

图片

图片

图片

图片

图片

图片

图片

图片

图片

图片

图片

图片

图片

图片

图片

图片

图片

图片

图片

图片

图片

图片

图片

图片

图片

图片

图片

图片

图片

图片

图片

图片

图片

图片

图片

图片

图片

图片

图片

图片

图片

图片

图片

图片

图片

图片

图片

图片

图片

图片

图片

图片

图片

图片

图片



识别二维码下载全文

最高人民法院、司法部、中华全国律师协会关于印发部分案件民事起诉状、答辩状示范文本(试行)的通知(法〔2024〕46号)

图片


主办单位:Q彩网地址:湖北省十堰市茅箭区市府路9号十堰市司法局2楼203、204室         邮箱:61686550@qq.com 电话:0719-8669907

登录
登录
其他账号登录:
留言
回到顶部